Miten IBS:ää sairastavan suoliston mikrobisto eroaa terveen henkilön mikrobistosta? Mikä merkitys muuttuneella mikrobistokoostumuksella voi olla ärtyvässä suolessa?Kuinka ruoan imeytymättömät aineosat vaikuttavat suoliston bakteerikantaan ja suolen kuntoon? Muun muassa nämä asiat ovat tapetilla tässä IBS:ää käsittelevän kirjoitussarjan kolmannessa osassa. Tämä kirjoitus täydentää edellistä kirjoitusta, jonka löydät täältä, jos se jäi vielä lukematta.

Antibiootit, probiootit ja prebiootit

Antibiootit

Useat tutkimukset ovat antaneet viitteitä antibioottien haitallisista vaikutuksista suolistomikrobiston koostumukselle (4041). Antibioottien käyttö voi vähentää hyödyllisten bakteerien määrää suolistossa altistaen samanaikaiselle haitallisten bakteerien määrän kasvulle, mikä saattaa johtaa dysbioosiin (suolistomikrobiston epätasapaino) ja mahdollisesti edesauttaa ärtyvän suolen oireiden ilmenemistä (4243). On kuitenkin havaittu, että imeytymättömien antibioottien, kuten rifaximiinin, käytöllä saattaisikin olla edullisia vaikutuksia IBS:n oireisiin, erityisesti turvotukseen (44). Imeytymättömiä antibiootteja on käytetty SIBO:n (ohutsuolen bakteerien liikakasvu) hoitoon, jonka olemassaolo ja yleisyys on kyseenalainen, kuten edellisessä kirjoituksessa totesin. Myöskin tietämys näiden antibioottien pitkäaikaisvaikutuksista on vielä vähäistä.

Probiootit

Termi probioottion määritelty seuraavasti: elävä mikro-organismi joka riittävissä määräärin nautittuna saa aikaan terveyshyötyjä. Jotta probiootit voivat olla hyödyllisiä, täytyy niiden myöskin selvitä ruoansulatuskanavaan mahahappojen, sappihappojen ja haimanesteiden läpi, kulkeutuakseen elävinä ruoansulatuskanavan loppuosiin, erityisesti paksusuoleen. Viime aikoina tehdyt systemaattiset katsaukset ja meta-analyysit ovat osoittaneet, että probiooteista saattaa olla hyötyä ärtyvän suolen hoidossa. Paneudun seuraavassa kirjoituksessani tarkemmin probioottien IBS:n oireita helpottaviin vaikutuksiin, ja siihen, minkälaiset probiootit näyttävät tutkimustiedon mukaan valoisimmilta.

Prebiootit

Prebiootit ovat ruokaa suoliston hyville bakteereille. Tutkimuksissa usein käytettyjä ja testattuja prebiootteja ovat oligosakkaridit, kuten frukto-oligosakkaridit (FOS) ja galakto-oligosakkaridit (GOS). IBS:n hoidosta prebiooteilla ei ole vielä kovinkaan monta satunnaistettua kontrolloitua tutkimusta. Muutamat tutkimukset antavat viitteitä siitä, että prebiooteilla olisi IBS:n oireita helpottavia vaikutuksia (45464748). Prebioottiannoksella on nähtävästi vaikutusta prebiootin hyötyyn, sillä suuret prebioottiannokset (FOS:a) näyttäisivät lisäävän IBS-oireita, kuten turvotusta ja ilmavaivoja (49). Tämä tutkimustulos on yhteneväinen yhä kasvavan tutkimustiedon kanssa FODMAP-rajoitteisen ruokavalion hyödyistä IBS-oireiden helpottajana. FODMAP-rajoitteisessa ruokavaliossa pyritään vähentämään ruokavaliosta esimerkiksi oligosakkarideja ja muita heikosti imeytyviä lyhytketjuisia hiilihydraatteja lisääntyvien IBS-oireiden takia.

Häiriö mikrobikoostumuksessa, eli dysbioosi

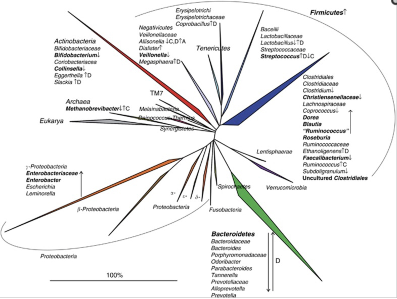
Suolistomikrobiston muutosten vaikutuksesta IBS:n kehittymiseen on saatu kasvava määrä tutkimusnäyttöä (505152535455). Kaikki tutkimukset eivät kuitenkaa tue ajatusta siitä, että juuri dysbioosi olisi ärtyvän suolen kehittymisen edesauttaja (56). Tutkimuksissa on havaittu, että Firmicutes-bakteerikanta ottaa enemmän valtaa IBS:ää sairastavan suolistossa, kun taas Bacteroides-kannan rikkaus ja runsaus ottaa takapakkia, ainakin osassa IBS:n alatyypeistä. Lactobacillien ja bifidobakteerien määrän vähäisyys ja aerobisten bakteerien määrän suuruus suhteessa anaerobisiin ovat tyypillisiä suolistomikrobiston eroavaisuuksia verrattuna terveisiin henkilöihin (5758). Suoliston limakalvoa hajottavien bakteerien (R. gnavus ja R. torques) määrän kasvua on myös tavattu IBS:ää sairastavilla (575960). Näiden bakteerikantojen kasvu voi antaa patogeenisille lajeille mahdollisuuden tunkeutua läpi suolen epiteelisolukon (5761). Lisäksi on huomattu, että IBS:ää sairastavilla on runsaammin mikrobiston väliaikaista epästabiliutta (6263). Vuonna 2014 julkaistussa tutkimuksessa huomattiin, että ilmavaivoja aiheuttava dieetti (flatulogenic diet) lisäsi kaasun määrää, vatsan alueen oireita ja epämukavuutta sekä tavallisesti oireettomilla henkilöillä että erityisesti ilmavaivoista kärsivillä henkilöillä (64). Kuitenkin vatsaoireisten mikrobisto kehittyi epästabiimpaan suuntaan: Bacteroidetes ja Firmicutes -luokissa tapahtui vaihtelua, ja mikrobiston monimuotoisuus väheni, kun taas terveiden henkilöiden mikrobisto pysyi ennallaan. Alla olevassa kuvassa on esitetty IBS:ää sairastavien suolistomikrobistossa tapahtuneita muutoksia.  
fylogeneettinen puu_ibs_2015
Kuva 1. IBS:ää sairastavan fylogeneettisen puun (mikrobien luokittelu niiden polveutumishistorian pohjalta) muutokset suhteessa terveisiin henkilöihin. Tummennetulla on esitetty ne suoliston mikrobistoryhmät, joissa on havaittu vähintään kahden itsenäisen tutkimuksen osalta muutoksia. Nuolen suunta kertoo onko kyseisten mikrobien määrä suurentunut tai pienentynyt suhteessa terveisiin kontrolleihin (nuoli alaspäin, terveillä korkeampi; nuoli ylöspäin, terveillä matalampi). Jos mikrobistoryhmät ovat muuttuneet ainoastaan ripuli (D)- tai ummetuspainotteisen (C) IBS:n osalta, kuvastavat kirjaimet D ja C tätä muutosta (1). Lähde: Rajilic-Stojanovic M, Jonkers DM, Salonen A, Hanevik K, Raes J, Jalanka J, de Vos WM, Maninchanh C, Golic N, Enck P, Philippou E, Iraqi FA, Clarke G, Spiller RC, Penners J. Intestinal Mikrobiota And Diet in IBS: Causes, Consequences, or Epiphenomena? Am J Gastroenterol. 2015 Feb; 110(2): 278-287.

Mikrobistomuutokset eri IBS-ryhmien välillä

Eri IBS:n alatyyppien mikrobistojen välillä on havaittu eroavaisuuksia. Muun muassa ripulipainotteisessa IBS:ssä bifidobakteerien määrä saattaa olla vähäisempi kuin ummetuspainotteisessa IBS:ssä (65). Toisaalta on myös osoitettu, että IBS:n alatyypit eivät jaa samantyyppistä bakteerikantaa. Ruotsalainen tutkimusryhmä havaitsi IBS:ää sairastavilta kolme erilaista mikrobistotyyppiä, jotka eivät menneet yksiin IBS:n alatyyppien kanssa (66). Yhdellä ryhmällä oli normaalin kaltainen mikrobisto, toisella ryhmällä mikrobiston koostumus oli tavallista moninaisempi ja kolmannella mikrobiston moninaisuus oli vähentynyt normaalista. Niillä henkilöillä, joilla suoliston mikrobisto oli normaalin kaltainen, oli enemmän psykologisia ongelmia, mikä voi puolestaan viitata siihen, että joissakin tapauksissa psykologiset tekijät saattavat painaa vaakakupissa enemmän kuin mikrobisto IBS:n kehittymisessä ja oireiden synnyssä. Ymmärrys ärtyvää suolta sairastavien suoliston mikrobistoston muutoksista on kaikkea muuta kuin selkeä. Vaihtelut tutkimusten välillä voivat osaltaan johtua siitä, että  ruokavaliota ja transit-aikaa ei kontrolloida, vaikka ne molemmat voivat vaikuttaa merkittävällä tavalla mikrobiston koostumukseen jo lyhyenkin ajan sisällä (67).

Imeytymättömien ruoka-aineiden bakteerifermentaatio

Lyhytketjuiset rasvahapot, imeytymättömät hiilihydraatit ja kaasun tuotanto suolessa  Lyhytketjuisia rasvahappoja (asetaatti, propionaatti ja butyraatti) muodostuu suolistossa imeytymättömien hiilihydraattien fermentaatiotuotteina. Näistä etenkin butyraatilla nähdään olevan terveysvaikutuksia. Butyraatti on suoliston epiteelisolujen energianlähde, joka vähentää myöskin tulehdusta ja parantaa suoliston limakalvoestettä. Näiden vaikutustensa vuoksi butyraatilla voisi olla edullisia vaikutuksia ärtyvässä suolessa (68697071). Toisaalta liiallinen imeytymättömien hiilihydraattien saanti ja korkea lyhytketjuisten rasvahappojen määrä saattaa lisätä paksusuolen osmoottista kuormitusta (sitoo itseensä nestettä), ja siten myöskin johtaa ripuliin. Lyhytketjuisia rasvahappoja tuottavien bakteerien, kuten Eubacterium, Faecalibacterium ja Roseburia määrän osalta on havaittu sekä nousua että laskua IBS:ää sairastavilla suhteessa terveisiin henkilöihin (72737457). Mielenkiintoisesti näiden samojen mikrobien tiedetään myöskin estävän mahdollisten patogeenilajien (Campylobaktereeri, Salmonella, Shigella ja E. coli) kasvua suolistossa. Lyhytketjuisten rasvahappojen roolista ärtyvässä suolessa on vielä rajallista ja epäjohdonmukaista tietoa, sillä tutkimuksissa lyhytketjuisten rasvahappojen tasot ovat olleet sekä suurempia ja alhaisempia että samankaltaisia IBS:ää sairastavilla suhteessa terveisiin henkilöihin (75). IBS:ää sairastavilla on havaittu imeytymättömiä hiilihydraatteja ravinnokseen käyttävien bakteerien, kuten Dorea spp.-kannan (merkittävä kaasua tuottava bakteerikanta), kasvua (57). Kaasun, erityisesti vedyn, liikatuotanto on yhdistetty IBS-oireisiin, varsinkin vatsan alueen kipuun ja ilmavaivoihin. Kipu johtuu tällöin liiallisesta suolen seinämän venytyksestä herkillä henkilöillä (7677). Liiallinen kaasun tuotto voi myös aiheuttaa nopeutunutta paksusuolen läpikulkuaikaa ripulipainoitteisessa IBS:ssä, sillä nämä henkilöt ovat usein myöskin herkempiä reagoimaan lisääntyneelle suoliston sisällölle (78). Suolessa syntynyt vety poistuu tehokkaimmin metanogeenien (metaania tuottavat arkkibakteerit) toimesta, joiden määrä näyttää olevan vähentynyt ripulipainotteisessa IBS:ssä ja lisääntynyt ummetuspainotteisessa IBS:ssä. Metaani saattaa hidastaa suolen läpikulkuaikaa, mikä selittäisi ainakin osittain ummetusoireistoa IBS:n ummetuspainoitteisessa muodossa. Useissa tutkimuksissa on kuitenkin havaittu kohonneita metanogeenitasoja sekä ummetuspainotteista IBS:ää sairastavilla että terveillä kontrolleilla, joten ummetus ei selity pelkästään kohonneilla metanogeenitasoilla (798057). Toisaalta metanogeenien vähentyminen ripulipainotteisessa IBS:ssä selittäisi liiallisen kaasun tuotannon, kun vetyä ei poistu normaalin tapaan.
Sulamaton proteiini ja mikrobisto Sulamattoman proteiinien hajotus on myös yksi tapa, jolla mikrobisto voi vaikuttaa IBS:ään. Proteaasin (proteiinia pilkkova entsyymi) määrä on lisääntynyt IBS:ää sairastavan suolistossa, joka voi johtua suoliston tai mikrobien lisääntyneestä proteaasin erityksestä proteiinirikkaan ruokavalion myötä, mutta voi johtua myös proteaasin vaillinaisesta hajotuksesta johtuen muuttuneesta suolistomikrobistosta (81). Myös histamiinitasojen kasvua on havaittu IBS:ää sairastavilla verrattuna terveisiin henkilöihin. Histamiini ja proteaasi ovat tärkeitä hermosyitä herkistäviä välittäjäaineita, joiden kohonnut pitoisuus suolistossa voi johtaa suoliston yliherkkyyteen ja vatsan alueen kivun herkistymiselle (8283). Seriiniproteaasi inhibiittoreita (proteaasin toimintaa estävä tekijä) tuotetaan useiden bakteerien toimesta, mukaan lukien bifidobakteerien, ja niiden bakteerien olemassa olo voi estää liiallista proteaasien aktiivisuutta IBS:ää sairastavien suolistossa. Bifidobakteeripitoisuuden laskua onkin havaittu IBS:ää sairastavilla, joka voisi myös osittain selittää kohonneet proteaasipitoisuudet. Tämä voisi myös selittää miksi bifidobakteereja sisältävät maitohappobakteerit helpottavat IBS-oireita. Imeytymättömien proteiinien fermentaatiossa syntyy monia metaboliitteja, kuten ammoniakkia, orgaanisia happoja, heterosyklisiä amineja ja fenolisia yhdisteitä, joilla voi olla epäedullinen vaikutus suoliston terveyteen (84). Proteiinien fermentaatiossa syntyy myös terveyden kannalta haitallista rikkivetyä. Rikkivety voi vaikuttaa negatiivisesti suoliston epiteeliin ja se voi myöhemmin muuntua tetrionaatiksi, joka stimuloi gammaproteobakteerikantaan kuuluvien patogeenien kasvua. Gammaproteobakteerit on yhdistetty IBS-oireiden lisääntymiseen ja tulehdusarvojen (IL-6 ja IL-8) nousuun. Serotoniini ja mikrobisto Serotoniini on tärkeä metaboliitti, joka muun muassa säätelee ruoansulatuskanavan liikkuvuutta: serotoniinin muuttuneet tasot ovat nähtävästi merkittävässä roolissa IBS:n oireiden synnyssä (85). Serotoniinin tuotanto tapahtuu suurimmaksi osaksi ruoansulatuskanavan endokriinisissä soluissa ja viime aikoina on voitu osoittaa, että suolistobakteereja tarvitaan serotoniinin synteesin stimulointiin. Tutkimuksissa on käynyt ilmi, että vain tietyn tyyppiset bakteerit, jotka kuuluvat Firmicutes-kantaan, pystyvät syntetisoimaan serotoniinia. Kuten edellisessä artikkelissa kerroin, viime aikaisessa tutkimuksessa on voitu osoittaa, että Firmicutes-kannan määrän lisääntymistä on havaittu IBS:ää sairastavilla joka voisi teoriassa johtaa serotoniinin synteesiin lisääntymiseen. Varmaa tietoa asiasta ei kuitenkaan vielä ole.

Yhteenveto

Viimeisten vuosien aikana suoliston mikrobiston tärkeys ärtyvässä suolessa on nostanut päätään. Kasvava tutkimustieto antaa viitteitä siitä, että ainakin IBS:n alatyypeissä on havaittavissa mikrobiston muutoksia tai dysbioosia. Mikrobiston muutoksilla voi olla suuri vaikutus suoliston hyvinvointiin ärtyvässä suolessa vaikuttaen muun muassa suoliston limakalvoesteen toimintaan ja immuunijärjestelmän säätelyyn. Lisäksi niillä näyttää olevan monella tapaa merkittävä rooli IBS-oireiden aiheuttajana. Täytyy kuitenkin korostaa sitä, että näiden mekanismien ymmärrys on vielä vaillinaista ja kaipaa kovasti lisätutkimusta. Alla olevassa kuvassa on vedetty yhteen edellisen ja tämän kirjoituksen pääteemat eli suolisto mikrobiston ja immuuniaktivaation rooli ärtyvässä suolessa pääpiirteittäin.
ibs_5_
Kuva 2. Kuvaus suoliston ja mikrobiston vuorovaikutuksesta ärtyvää suolta sairastavilla. Goblet solu = limaa erittävä pikarisolu. Lähde: Bennet SMP, Öhman L, Simren M. Gut Microbiota as Potential Orchestrators of Irritable Bowel Syndrome. Gut Liver. 2015 May; 9(3): 318-331.
Alle on avattuna kohdittain kuvassa tapahtuvia asioita:
1) Bifidobakteerien ja lactobacillusten kaltaisten probioottisten bakteerien pitoisuuksien on havaittu olevan alhaisempia ärtyvää suolta sairastavilla, ja niiden käyttäminen probioottina IBS:n hoidossa saattanut helpottaa oireita. 2) Antibioottien sivuvaikutuksena suoliston hyödyllisten bakteerien määrä voi laskea joka antaa haitallisille bakteereille mahdollisuuden ottaa valtaa suolistossa. 3) Bakteerilajit, kuten R. navus ja R. torques ovat suoliston limakalvoa hajottavia, päästäen limakalvoesteen läpi mahdollisesti muita potentiaalisia patogeeneja. Näiden bakteerien määrän tiedetään olevan kasvanut IBS:ää sairastavilla. 4) Mahdollisia tulehdusta aiheuttavia bakteerilajeja, kuten Streptococcus tai Staphylococcus aureus voi päästä epiteelisolukon läpi ja aikaansaada immuunivasteen.
5) Ruokavalion vaikutus välittyy niiden ravintoaineiden kohdalla, jotka eivät imeydy, vaan kulkeutuvat sekä hyödyllisten että ei-hyödyllisten bakteerien metaboloitavaksi. 6) Methanogens-bakteeriryhmän bakteerit tuottavat metaania, mikä voi ainakin teoriassa aiheuttaa ummetusta hidastamalla suolen läpikulkuaikaa. Tämän bakteeriryhmän on havaittu lisääntyneen IBS:ää sairastavilla, etenkin ummetuspainotteisessa IBS:ssä. 7) Hyödylliset bakteerikannat muodostavat imeytymättömistä hiilihydraateista butyraattia ja muita lyhytketjuisia rasvahappoja, joiden tiedetään auttavan ylläpitämään normaalia suolen epiteeliin limakalvoestettä. 8) Mahdollinen dysbioosi ärtyvää suolta sairastavilla voi olla seurausta muuttuneesta suoliston limakalvon immuunijärjestelmästä. Lisääntyneitä syöttösolujen määriä on havaittu suoliston limakalvoilla IBS:ää sairastavilla, mikä voi mahdollisesti aiheuttaa herkistynyttä vatsan alueen kipuaistimusta. Syöttösolut ovat keskeisiä immuunipuolustuksen komponentteja. 9) Myös muiden immuunipuolustuksen solujen pitoisuuksissa on havaittu muutoksia. Makrofagien (syöjäsoluja) määrän väheneminen osalla IBS:ää sairastavista voi haitata patogeenisten mikrobien tunnistusta. 10) Kohonnut T-solujen aktiivisuus voi mahdollisesti edesauttaa IBS-oireiden esiintymistä. 11) Myös B-solujen aktiivisuustason on havaittu olevan korkeampi IBS:ää sairastavilla kuin terveillä henkilöillä.

Lataa ilmainen FODMAP-ystävällinen reseptikirja

Reseptikirja sisältä 5 maukasta FODMAP-ruokavalioon soveltuvaa reseptiä. Lisäksi saat vinkkejä vatsaystävälliseen ruoanlaittoon. >>> Pääset tämän linkin kautta lataamaan reseptikirjan itsellesi.

Seuraava kirjoitus

Seuraavassa kirjoituksessa tarkastelun alla ovat probiootit eli tuttavallisemmin maitohappobakteerit. Vastaamme muun muassa seuraaviin kysymyksiin: mistä probiooteista on tutkimusten mukaan hyötyä IBS:n hoidossa? Onko parempi syödä useita bakteerikantoja sisältäviä valmisteita vai yksittäisiä bakteerivalmisteita? Kauanko probiootteja on hyvä syödä, jotta niistä olisi todennäköisimmin hyötyä? Alla kirjoitussarjan julkaistut ja tulossa olevat kirjoitukset ja linkit niihin:
  1. Ärtyvä suoli – mistä on kyse?
  2. Suolistomikrobisto, matala-asteinen tulehdus ja ärtyvä suoli – mikä yhteys suoliston mikrobistolla on IBS:n oireisiin ja syntyyn? 1/2
  3. Suolistomikrobisto, matala-asteinen tulehdus ja ärtyvä suoli – mikä vaikutus suoliston mikrobistolla on IBS:n oireisiin ja syntyyn? 2/2 (tämä kirjoitus)
  4. Probiootit ärtyvän suolen hoidossa
  5. Ärtyvän suolen ruokavaliohoito – FODMAP-hiilihydraatit, gluteeni, rasva, kapsaisiini ja muut ravintotekijät
Kirjoittaja: Tomi Valtanen

Lähteet:

Bennet SMP, Öhman L, Simren M. Gut Microbiota as Potential Orchestrators of Irritable Bowel Syndrome. Gut Liver. 2015 May; 9(3): 318–331. 

Lee KN, Lee OY. Intestinal microbiota in pathophysiology and management of irritable bowel syndrome. World J Gastroenterol. 2014 Jul 21; 20(27): 8886–8897.

Neck P, Aziz Q, Barbara G, Farmer AD, Fukudo S, Mayer EA, Nestler B, Quigley EMM, Rajilic-Stojanovic M, Schema M, Schwille-Kiuntke J, Simren M, Zipfel S, Spiller RC. Irritable bowel syndrome. Nature Reviews Disease Primers 2016 March 24. Rajilic-Stojanovic M, Jonkers DM, Salonen A, Hanevik K, Raes J, Jalanka J, de Vos WM, Maninchanh C, Golic N, Enck P, Philippou E, Iraqi FA, Clarke G, Spiller RC, Penners J. Intestinal Microbiota And Diet in IBS: Causes, Consequences, or Epiphenomena? Am J Gastroenterol. 2015 Feb; 110(2): 278–287.

Muut lähteet löytyvät numeroituina linkkeinä tekstin joukosta.

One thought on “Suolistomikrobisto, matala-asteinen tulehdus ja ärtyvä suoli – mikä yhteys suoliston mikrobistolla on ärtyvän suolen oireisiin ja syntyyn? 2/2 – osa 3

Vastaa