Oletko jo saanut selkiytettyä mitkä ovat tärkeimmät arvosi eli ne, joiden haluaisit eniten ohjaavan tekemiäsi valintoja ja käyttäytymistäsi? Jos nyt mietit omaa elämääsi, toteutatko sitä omien arvojesi mukaisesti?Paljonko käytät aikaa ja energiaa terveyden vaalimiseen, entä vapaa-aikaan, työhön/opiskeluun tai ihmissuhteisiin? Menevätkö ne yksiin sen kanssa, mitä haluaisit?
On selvää, että toisinaan arvot menevät päällekkäin, etkä voi toteuttaa niitä niin kuin haluaisit. Toisinaan työ saattaa ottaa suuren roolin elämässä, jolloin muut arvot, kuten ihmissuhteet, jäävät sen alle. Kun joudut tasapainoilemaan kahden itsellesi tärkeän arvon kanssa, voi olla järkevää ottaa aikalisä ja miettiä, miten voit toteuttaa molempia arvoja. Minkä verran energiaa ja aikaa annat kummallekin arvolle? Yksi valinta on myös se, että et valitse mitään, vaan annat elämän mennä omalla painollaan. Se ei kuitenkaan auta sinua elämään sellaista elämää kuin haluaisit.
Sinusta voi usein tuntua siltä, että elämääsi ohjaavat aivan muut asiat kuin arvosi. Elämääsi voivat ohjata esimerkiksi velvollisuudet, vaatimukset ja rutiinit. Usein nämä paineet tulevat niiltä ihmisiltä joista välitämme tai joilla on valtaa meihin, kuten esimieheltä. Nämä muiden ihmisten odotukset saavat monet tuntemaan itsensä riittämättömäksi. Juuri niinä hetkinä on suurempi riski kadottaa yhteys omiin arvoihin ja epämiellyttävien tunteiden välttely voi alkaa ohjata valintojamme.
Kohti tavoitteita ja muutosta
Pystyvyyden tunne ennakoi paljon elintapamuutosten onnistumista ja se toimii motivaation perustana. Omaa pystyvyyden tunnetta heikentävät usein aikaisemmat epäonnistumiset. Aikaisemmista epäonnistumisista syytetään itseä, vaikka perimmäinen syy on lähes aina väärissä keinoissa. Jos oma elämäntilanne on hektinen, yöunet jäävät vajaiksi, työ painaa päälle ja stressitasot ovat korkealla, elämäntapamuutosten tekemistä voi olla parempi siirtää hieman eteenpäin, kunnes elämäntilanne helpottuu. Toinen hyvä vaihtoehto voi olla, että aloittaa hyvin pienillä muutoksilla.
Ennen kuin lähdet tekemään käytännön muutoksia, olisi hyvä laatia kokonaiskuva tilanteestasi. Elämäntapamuutokseen liittyy usein paljon muutakin kuin syöminen, siksi myös elämäntilanteeseen liittyvien asioiden tarkastelu on paikallaan. Samalla voi arvioida sitä, onko elämäntapamuutos nyt mahdollinen, eli kannattaako liikkeelle lähteä nyt, vai pitäisikö ensin ratkaista muita ongelmia. Asioiden tarkastelu lisää ja kehittää usein itsetuntemusta, mikä voi olla toimia edellytyksenä sille, että henkilö kykenee muuttamaan toimintaansa käytännön tilanteissa. Seuraavassa harjoituksessa pääset miettimään omaa tilannettasi.
Harjoitus. Käyttäytymisanalyysi
Tarvitset paperia ja kynän. Kirjoita keskelle paperia asia jota haluat muuttaa, ja sen ympärille ne asiat, jotka liittyvät siihen. Asiat, jotka liittyvät tai vaikuttavat jollakin tavalla toisiinsa, yhdistetään viivoilla. Osoita nuolella, kumpaan suuntaan asiat vaikuttavat. Jos kumpikin asia vaikuttaa toisiinsa, laita nuolet molempiin suuntiin.
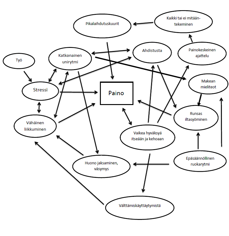
Alla esimerkki käyttäytymisanalyysistä. Esimerkki kuvaa painoon mahdollisesti vaikuttavia tekijöitä, mutta keskellä voi olla myös esimerkiksi vähäinen liikkuminen tai jokin muu asia, johon haluat muutosta.
Kuten esimerkkianalyysistä nähdään, painoon voivat vaikuttavat useat eri tekijät. Elämäntapamuutosta tehdessä on tärkeä huomioida kokonaistilanne, sillä tällöin voimme havaita selkeämmin, miten asiat vaikuttavat toisiinsa. Esimerkkitapauksen kohdalla ei pitkällä aika välillä riitä, että jättää iltasyömisen vähemmälle ja välttelee herkkuja, koska iltasyömisen perimmäinen syy löytyy aivan jostain muualta: stressistä, huonosta unesta, epäsäännöllisestä ateriarytmistä ja negatiivisista ajatuksista omaa vartaloa kohtaan. Kestävän ratkaisun kannalta esimerkkitapauksessa olisi hyvä miettiä, miten stressiä voisi vähentää ja miten unen laatua saisi petrattua, ja toisaalta säännöllistää ateriarytmiä ja kenties tehdä joitain laadullisia korjauksia omaan ruokavalioon sekä oppia hyväksymään oma keho ja olemaan itselleen armollisempi.
Ruokavalion laadulliset korjaukset – mikä on oleellista
Ruokavaliomuutosten osalta kannattaa keskittyä oleellisiin asioihin ja välttää turhat lillukan varret. Kiinnitä etenkin seuraaviin asioihin huomiota, kun teet muutoksia ruokavalioosi:
- Kasvisten, marjojen ja hedelmien lisääminen. Tavoitteena, että joka aterialta löytyy jotakin.
- Energiapitoisten juomien vähentäminen. Vaihda sokeripitoiset virvoitusjuomat kivennäisveteen tai veteen ja ota enintään lasi täysmehua päivän aikana.
- Kuitupitoisten viljatuotteiden valitseminen.
- Lähes joka aterialle jotain proteiinipitoista tuotetta.
- Vähäsokeristen tai sokeroimattomien tuotteiden valitseminen etenkin jogurtin, myslin ja murojen osalta.
- Rasvan laatu paremmaksi. Valitse esimerkiksi pähkinöitä, kasviöljyjä, kalaa ja avokadoa. Vajaa kourallinen pähkinöitä on oivallinen välipala yhdessä hedelmän kanssa.
Tavoitteiden asettaminen
Kun lähdet suunnittelemaan tavoitteita, vältä asettamasta niistä sellaisia, joissa pyrit pääsemään eroon jostakin (esim. ”En syö enää makeisia”). Mieti ennemmin, miten muuten voisit toimia samoissa tilanteissa. Ennen kaikkea tuo ruokailutottumuksiisi hyviä elementtejä, jolloin huonommat valinnat ja tottumukset syrjäytyvät niiden tieltä. Olen kuvannut seuraavaksi tavoitteen asettamisen eri vaiheet:
- Valitse 1 – 3 tavoitetta kerralla.
- Aseta tarkasti kuvattuja tavoitteita. Jos tavoite on ilmaistu muodossa: ”Syön enemmän kasviksia”, niin muuta se esimerkiksi muotoon: ”Otan puoli lautasellista kasviksia lounaalla ja laitan aamupalaleivän päälle kurkku/tomaattisiivuja”.
- Aseta realistisia tavoitteita ja pyri ottamaan huomioon käytettävissä olevat voimavarasi. Jos huomaat, ettei tavoite ole realistinen juuri nyt, vaihda sitä tai pilko se pienempiin osatavoitteisiin.
- Määritä tavoitteellesi aikataulu ja mieti, milloin otat ensimmäisen askeleen ja miten arvioit tavoitteen etenemistä.
- Kirjoita tavoitteesi paperille ja aseta paperi esille paikkaan/paikkoihin, joissa törmäät siihen usein päivän aikana (esim. jääkaapin oveen tai työpaikan pöydälle).
Tekojen alkuun saattaminen on usein hankalaa. Saatat jumiutua analysoimaan mahdollisia seurauksia ja vaikutuksia tai onnistumisen mahdollisuuksia. Silloin kannattaa päättää, että kokeilet asiaa muutaman kerran. Sen jälkeen olet viisaampi, koska oma kokemuksesi on paras neuvonantajasi.
Seuraavassa kirjoituksessa kirjoitan unen ja stressin merkityksestä ja vaikutuksesta elämäntapamuutosten teossa. Annan myös ideoita ja ratkaisuja paremman unirytmin ja stressinhallinnan löytämiseksi.
Kirjoittaja: Tomi Valtanen
Lähteet:
Pietikäinen A. Kohti arvoistasi. Helsinki: Duodecim 2014.
Pietiläinen K, Mustajoki P, Borg P. Lihavuus. Helsinki: Duodecim 2015.
Lappalainen R, Lappalainen P. Painon ja mielen psykologiaa. Tampere: Duodecim 2010.
Kuvat: freedigitalphotos / rakratchada torsap


